Skip to content
润清的博客
Search
K
Main Navigation
前端
性能优化
协同算法
JS执行顺序
智力题
web获取媒体流
HTTP协议
前端公共代码管理方案
Web3.0热门领域NFT项目实战
Appearance
全局配置
Menu
Return to top
On this page
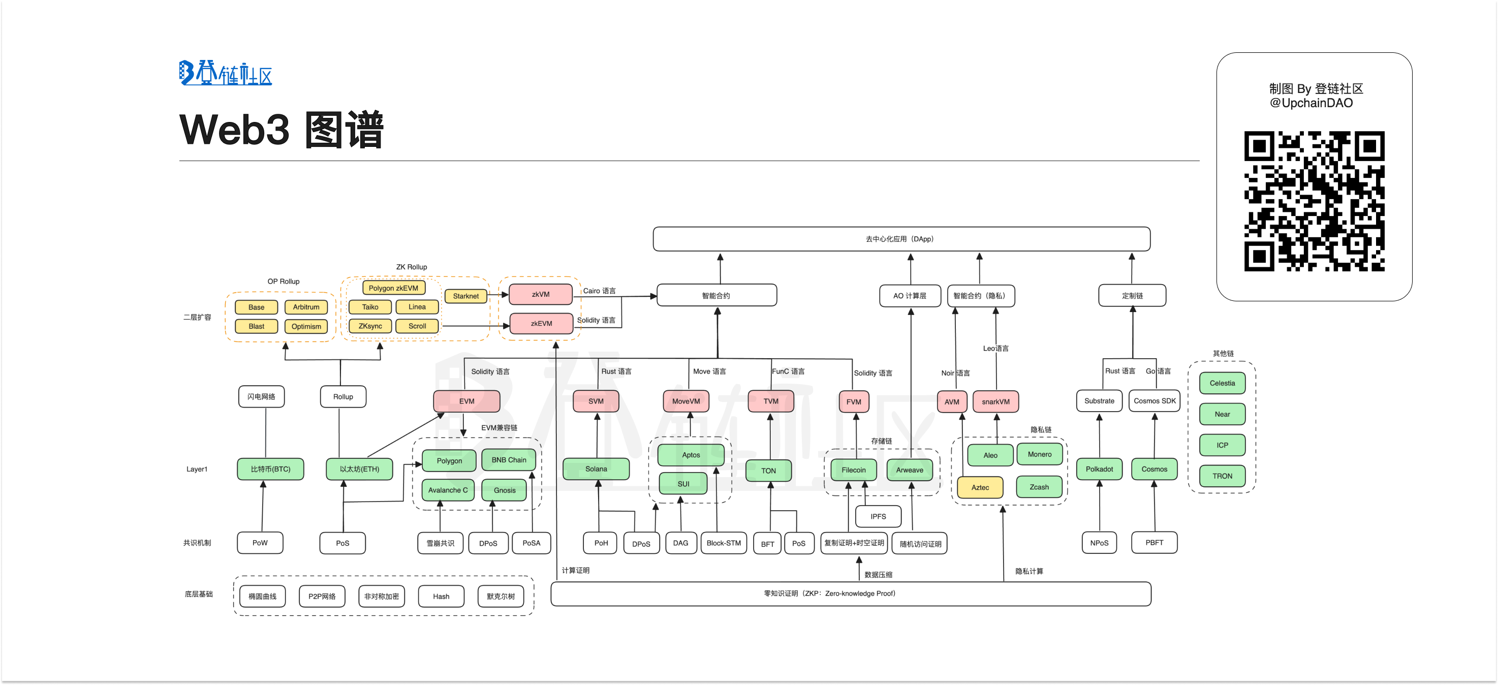
web3 入门知识
概述
掌握合约开发语言solidity
源码阅读(Uniswap/Compound),对web3的应用方法论形成基本观念。
开发工具与环境的使用
remix:Remix 是一款专门支持 Solidity 编写智能合约的编辑器。它运行在浏览器中,默认情况下,编译部署测试都不需要任何配置。
HardHat:HardHat 是一个用于开发、测试和部署智能合约的开源工具。HardHat 可以帮助我们在 VSCode 中编写 Solidity 智能合约项目。HardHat 允许我们在多条链上创建、测试和部署 DApp,比如 Polygon、Ropsten、Ethereum Mainnet 等。还可以用它启动本地以太坊节点来测试你的智能合约,不需要将它们部署到公共区块链上。
truffle:同HardHat类似(HardHat更轻量),是一款区块链框架,它提供了开发区块链应用中会用到的大多数功能。适用于任何以太坊虚拟机(EVM)区块链的开发环境、测试框架和资产管道。
其他
openzeppelin:是一个用于开发智能合约的开源库,它提供了常用的智能合约组件,如代币、交易所、投票系统等。
web3.js:是一个 JavaScript 库,用于与 Ethereum 区块链进行交互。它提供了与 Ethereum 区块链进行交互的 API,如创建账户、发送交易、查询账户余额、查询交易状态等。(更轻量的替代库Ethers.js)。
ganache 用于开发个人区块链,可以部署合约、开发应用和测试。
drizzle 是一组前端库,在编写 DApp 的前端时更加容易和更加可观测。它是基于 Redux 的。
Moralis 为区块链项目提供托管后端。自动将你的用户余额同步到数据库中,你还可以设置链上警报、观看智能合约事件、构建索引等等。所有功能都通过易于使用的 SDK 实现的。而且 Moralis 提供的所有功能默认都是跨链的。简单来说,Moralis 可以让你在几秒钟内创建一个成熟的 DApp,利用基于钱包的身份验证系统的强大功能可以直接从区块链获取数据,并把它们保存在 NoSQL 数据库中,这些功能都只需要几行代码就可以轻易实现。
长期学习方向
分析Defi、NFT、元宇宙应用的结构、模式
跟踪了解 区块链基础设施的演进
形成 经济学和金融知识、常识与洞察
学习网站
登链社区
Jack Chen
15天入门Web3,从0到1速成指南
Web3_tutorial_Chinese
solidity官方文档
以太坊开发者文档
solidity技术手册
学习图谱